Instance Verification Kit (IVK)
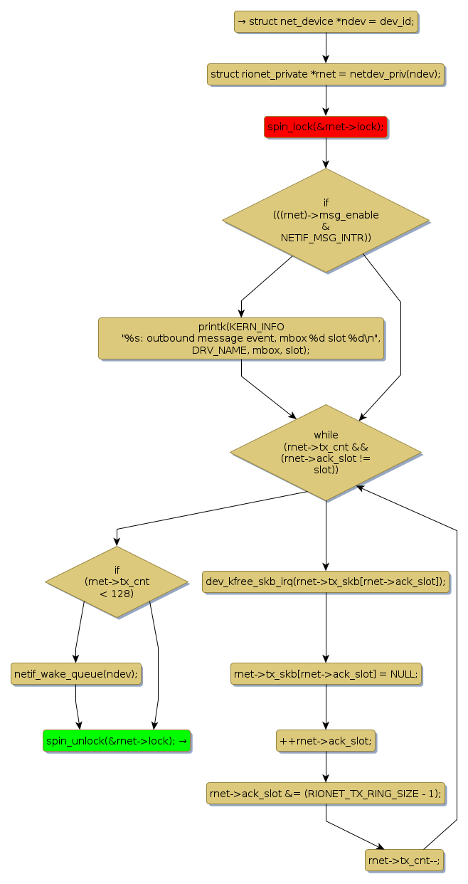
spin lock @ [7277+23+/linux-3.19-rc1/drivers/net/rionet.c]
Instance Signature: lock
|
The Matching Pair Graph:
|
|
Function Name
|
Control Flow Graph (CFG)
|
Events Flow Graph (EFG)
|
Source Correspondence
|
|
rionet_outb_msg_event
|
|
|
[7107+21+/linux-3.19-rc1/drivers/net/rionet.c]
|